老年保健与管理专业介绍
老年保健与管理专业是针对老年人群进行个性化保健养生与健康管理服务的新兴专业,是21世纪最有发展潜力的专业之一。
一、专业简介
1.是什么
老年保健与管理专业主要研究老年人身心特点、老年人常用照护技术、老年人健康管理、老年康复保健等方面的基础知识和技能,对老年人进行生活照护、康复保健、慢性病管理,在养老机构从事运营管理等。

2.学什么?
表1 老年保健与管理专业课程教学实施表

3.干什么
面向保健调理师、健康照护师、健康管理师等职业,老年保健、老年健康照护等岗位(群),从事老年人生活照护、老年人身心保健、老年慢性病管理、社会工作、养老机构运营管理、养老服务技术主管等工作。
二、专业特色
1.热门、稀缺、工作稳定不失业
中国是世界上老年人口最多的国家,根据国家统计局最新数据,截止2023年底,我国60岁以上老人2.97亿。预计本世纪中叶,中国60岁以上老龄人口接近5亿,将占总人口35%左右。
2.社会老龄化浪潮奔涌而来,催生了养老产业
随着中国老龄化的不断加剧,高龄老人和需要护理型老人逐年增加,社会对老年保健与管理专业人才数量和质量的需求也在不断提高,高素质专业人才和管理人才稀缺难求。目前,养老人才缺口约1000万,XK星空老年保健与管理专业助力学生抢占银发经济风口,成为康养产业高质量发展的中坚力量。
3.专项、订单、国企就业优势强
XK星空老年保健与管理专业立足康养产业快速发展需求,与泰康之家、中国康养等国内康养龙头企业建立深度校企合作,共同打造“订单班”培养模式,为学生提供“专项技能+精准就业”的优质发展通道,就业优势显著。
专项培养,技能与岗位无缝衔接。订单班采用“校企双导师”制,课程体系由学校与龙头企业联合开发,融入泰康之家“医养融合”模式、中国康养“普惠养老”等企业真实案例,强化老年健康评估、慢病管理、康复护理等核心技能,确保学生所学即所用。企业定期派驻行业专家授课,并提供养老机构运营管理、智慧养老技术应用等前沿实训,使学生提前适应行业高标准要求。
订单就业,毕业即享优质岗位。学生入学后可自愿加入订单班,签订就业意向协议,享受“实习+就业”直通保障。泰康之家、中国康养等合作企业每年提供大量对口岗位,涵盖老年健康管理师、养老机构运营专员、康复护理技术员等热门职位,订单班学生通过考核即可优先录用,近三年就业率100%。
国企平台,职业发展前景广阔。合作企业均为国资背景或行业龙头,如中国康养承担国家“城企联动普惠养老”专项任务,泰康之家是国内高端养老社区标杆。学生入职后不仅享受五险一金、岗位补贴等国企福利,还可通过企业内部晋升通道快速成长,如从一线护理岗晋升至片区管理岗,职业发展空间远超普通养老机构。

XK星空牵头成立湖北省中药与康养行业产教融合共同体

老保专业与泰康之家洽谈校企合作项目
三、培养目标
本专业培养能够践行社会主义核心价值观,传承技能文明,德智体美劳全面发展,具有一定的科学文化水平,良好的人文素养、科学素养、数字素养、职业道德、创新意识,爱岗敬业的职业精神和救死扶伤精神,较强的就业创业能力和可持续发展的能力,掌握本专业知识和技术技能,具备职业综合素质和行动能力,面向老年健康服务行业的老年保健、老年健康照护等岗位(群),能够从事老年人健康评估、健康照护、康复保健、康乐活动策划组织和养老机构管理等工作的高技能人才。
四、师资团队
国家非遗传承人、大别山技能名师——韩善明

韩善明,湖北蕲春县人,中共党员。出身于中医世家,针灸主任医师,国家级非物质文化遗产蕲春艾灸疗法省级代表性传承人,李时珍灸法研究专家,世界中医药学会联合会套针专业委员会学术顾问,世界针灸学会联合会灸疗养生保健工作委员会委员,中国中医药研究促进会艾灸分会秘书长,黄冈市文旅产业领军人才,XK星空大别山技能名师、校外科技研发专家。
2014年至今,作为传统医药文化代表,受中宣部、国新办、文化部、湖北省人民政府等委派,先后赴俄罗斯、哈萨克斯坦、德国、意大利等十余个国家,在“一带一路”沿线地区,传播博大精深的中医药文化,展演神奇的蕲春艾灸技艺,深受国际友人的喜爱和赞誉。
总支书记、专业带头人——范先超 |
|
范先超,中共党员,副教授,高级膳食营养师,中级老年慢病膳食调理职业技能等级培训师,XK星空护理学院党总支书记,老年保健与管理专业骨干教师,中国职业技术教育学会康养康育专业委员会常务委员。先后主持省级教科研课题2项、校级教科研课题3项,公开发表学术论文20余篇,获国家信息化教学能力比赛三等奖,获湖北省教学成果一等奖、学校教学成果奖3次,获湖北省高等教育研究成果奖3次。
教授、骨干教师——焦柳英 |
|
焦柳英,教授,副主任护师,黄冈市第五届政协委员会委员,湖北省护理教育委员会委员。从事临床第一线护理工作25年,护理教学工作20年以上。主持、参与过多项教学科研项目,获得湖北省科技进步二等奖一项、黄冈市科技进步三等奖一项,获得国家知识产权局专利三项。在报刊杂志上发表专业文章近30篇;主持、主编《XK星空职业教育课程改革丛书》一套,开发和主编十二五规划推荐教材1部,主编或参与编写临床专科护理专业著作3部,参编其他教材2部。曾获“湖北省优秀援疆干部称号”。带领学生参加第四十五届世界技能大赛湖北赛区选拔赛,获一等奖,本人获“优秀教练”称号。获黄冈市自然科学论文一等奖。
副教授、骨干教师——董海丹
董海丹,副教授,副主任护师,国家二级心理咨询师,湖北省护理学会会员,湖北省心理学会会员,伤口造口失禁治疗室,湖北省临床肿瘤学会第一届护理专业委员会伤口造口失禁护理专业委员会委员,发表论文3篇,发明实用新型专利2项。
副教授、骨干教师——王启锋

王启锋,中共党员,副教授,副主任护师,1+X体重管理等级培训师资及考评员,浠水县红十字会师资,浠水县第一,二届应急救援队成员。发表论文9篇,实用新型专利2项;参加黄冈市应急救援竞赛获团体三等奖,浠水县名匠杯应急救援项目团体一等奖。
副教授、骨干教师——丁帆

丁帆,中共党员,副教授,副主任护师。在护理领域从业20余年,先后在临床一线和管理岗位任职,积累了丰富的工作经验,能熟练掌握各类护理技能以及机构运营管理。曾两度获评黄冈市优秀护士。发表科研论文5篇,出版著作1部,申请专利3项。
五、就业前景
随着我国老龄化进程加速,国家政策持续推动养老服务业高质量发展,老年保健与管理专业人才需求旺盛,就业前景广阔。XK星空与泰康之家、武汉楠山康养、华邦美好家园等国内知名康养企业深度合作,通过“订单班”定向培养模式,确保学生高质量实习就业,首届毕业生就业率达100%。
1.政策红利驱动,行业需求爆发
国家“十四五”规划明确提出构建“居家社区机构相协调、医养康养相结合”的养老服务体系,并推出“城企联动普惠养老”等专项政策,推动养老床位、社区养老服务设施快速扩容。截至2023年,我国养老护理人才缺口超500万,尤其是具备老年健康管理、康复护理、机构运营等专业技能的人才供不应求。未来5年,养老产业规模预计突破10万亿元,专业人才薪资水平将显著提升(一线城市起薪可达6000-10000元/月)。
2.校企订单培养,就业渠道稳定
XK星空与泰康之家、中国康养、华邦美好家园等龙头企业合作开设订单班,实现“入学即签约、毕业即就业”,提供五险一金、职业晋升等完善福利,就业稳定性远高于普通行业。学生可优先进入以下优质岗位:
(1)高端医养社区(如泰康之家):从事老年健康评估、慢病管理、康复护理等工作,享受国际化工作环境与职业培训;
(2)普惠养老机构(如武汉楠山康养):参与社区居家养老服务、智慧养老平台运营,积累政府合作项目经验;
(3)综合养老集团(如华邦美好家园):涉足养老机构管理、老年产品研发、健康促进等多元化领域。
3.职业发展路径清晰,晋升空间大
毕业生可根据兴趣与能力选择多元发展方向:
(1)技术路线:从老年照护员晋升为康复师、健康管理师(需考取相关资格证书),或成为认知症照护专家、慢病管理顾问等稀缺人才;
(2)管理路线:通过积累经验可担任养老院院长、社区养老服务中心主任、区域运营总监等管理岗位;
(3)跨界发展:进入老龄产业相关领域,如老年产品设计、养老项目策划、老年健康教育培训等。
4.工作环境优质,社会价值突出
现代养老机构已从传统“护理型”向“医养结合+智慧化”转型,工作环境舒适(如泰康之家配备康复医院、文娱中心),且注重员工职业尊严。本行业兼具社会公益属性与商业价值,从业者既能获得职业成就感,又能顺应国家“银发经济”战略趋势。
5.未来趋势:专业化与科技化并进
随着AI、物联网等技术应用,智慧养老、远程健康监测、康复机器人等新兴领域将释放大量岗位。学生可通过学习智能设备操作、数据分析等技能,成为“养老+科技”复合型人才,抢占行业风口。

六、优秀毕业生
1.健康照护大赛夺冠学霸——李信毅
2022年参加湖北省第一届职业技能大赛健康与社会照护项目比赛,获全省第一名金奖。2023年代表湖北省参加中华人民共和国第二届职业技能大赛。

2.帮天下儿女尽孝守护老人床旁——徐书文
徐书文,女,21岁,湖北黄冈人,老年保健与管理专业202001班学生,就职于武汉楠山康养青山惠养老院。徐书文同学在校期间表现优秀,一直担任班干部,积极参加志愿者活动,在校期间曾获得国家励志奖学金、书法比赛优秀奖、创业计划书二等奖、三好学生、老年护理技能竞赛一等奖等荣誉,大三在武汉楠山康养公司带薪实习,获得“优秀实习生”称号。目前在武汉楠山康养从事养老院的运营管理工作。徐书文本着“帮天下儿女尽孝,替世间父母解难”的初心,对工作积极热情,尊老敬老爱老护老,性格开朗,热情活泼,获得老人、家属、领导的一致好评。


3.青春献给养老事业好姑娘——方超云
方超云,女,23岁,浙江临海人,2018年就职于临海市紫阳老年医院。临海市紫阳老年医院是一所医养结合的老年“全托病房”,使长年患病的老年人老有所依老有所养。方超云同学在校期间表现优秀,一直担任班干部,曾多次参加社团敬老院志愿者活动。参加工作后,积极热心,任劳任怨,她发自内心的尊老敬老爱老护老,将青春热血奉献给了“夕阳红”。得到领导、同事、老人及家属的一致好评,多次被评选为“优秀员工”。

七、资格证书





八、实习实训
1.校内实训平台
老年保健与管理专业专用实训室8间,使用面积1200平方米,仪器设备50余台,资产总价值超300万。

老年人思维能力训练

中医拔罐技能实训

中医艾灸实训

老年人轮椅转运训练

老年人使用助行器训练

协助老年人服药实训

老年康乐活动实训
2.校外实习基地
|
|
|
|
与泰康之家、中国康养等知名企业开展实习教学合作 |
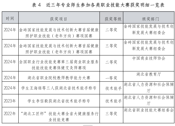
九、技能竞赛
技炫青春,能创未来,老年保健与管理专业学生可以参加健康与社会照护世界技能大赛、国赛、省赛等,可以参加省级、国家级的健康养老照护大赛、老年保健与护理技能大赛、养老护理员大赛等比赛,通过竞赛锻炼、展示学生的综合能力,为应聘就业增添筹码,更可获取专升本免试机会。
|
|
学生参与湖北省第二届职业技能大赛健康养老照护赛项 |
|
学生参与中华人民共和国第二届职业技能大赛健康和社会照护(世赛选拔)项目 |
|
学生参与“湖北工匠杯”全省大健康服务行业技能竞赛项目 |
|
培训学员参与“黄冈工匠杯”技能大赛获一、二、三等奖 |
|
组织黄冈市养老护理员职业技能竞赛 |
十、获奖证书




![]()




抢占先机是人生走向成功的最好金钥匙!
现在选择老年保健与管理专业,你就是未来的管理者!













用户登录